© navision.pl | Opracowano na podstawie: Microsoft Learn (CC BY 4.0)
Szczegóły projektowania: Przychodzący przepływ magazynowy
Przepływ przychodzący w magazynie rozpoczyna się, gdy zapasy docierają do magazynu lokalizacji firmy, otrzymane ze źródeł zewnętrznych lub z innej lokalizacji firmy. Możesz przyjmować zapasy fizyczne i pozamagazynowe. Aby dowiedzieć się więcej o przyjmowaniu zapasów pozamagazynowych, przejdź do Księguj zapasy pozamagazynowe.
Zasadniczo proces przyjmowania zamówień przychodzących składa się z dwóch czynności:
- Przyjmij zapasy w doku, zidentyfikuj je, dopasuj do dokumentu źródłowego i zarejestruj przyjętą ilość.
- Odłóż zapasy na stan magazynowy i zarejestruj miejsce ich odłożenia.
Dokumenty źródłowe dla przychodzącego przepływu magazynowego to:
- Zamówienia zakupu
- Przychodzące zamówienia przesunięcia
- Zamówienia zwrotu sprzedaży
Uwaga
Wyjście z produkcji i montażu również stanowią przychodzące dokumenty źródłowe. Dowiedz się więcej o obsłudze wyjścia z produkcji i montażu dla procesów wewnętrznych w Szczegóły projektowania: przepływy dla produkcji, montażu i projektów.
W programie Business Central przyjmujesz zapasy i odkładasz je na miejsce przy użyciu jednej z czterech metod opisanych w poniższej tabeli.
| Metoda | Proces przychodzący | Wymagaj przyjęć | Wymagaj odłożeń | Poziom złożoności (Dowiedz się więcej w artykule Zarządzanie działaniami magazynowymi) |
|---|---|---|---|---|
| A | Księguj przyjęcie i odłożenie z wiersza zamówienia | Brak dedykowanej aktywności magazynowej. | ||
| B | Księguj przyjęcie i odłożenie z dokumentu odłożenia zapasów | Włączone | Podstawowe: Zamówienie po zamówieniu. | |
| C | Księguj przyjęcie i odłożenie z dokumentu przyjęcia magazynowego | Włączone | Podstawowe: Skonsolidowane księgowanie przyjęć/wydań dla wielu zamówień. | |
| D | Księguj przyjęcie z dokumentu przyjęcia magazynowego i księguj odłożenie z dokumentu odłożenia magazynowego | Włączone | Włączone | Zaawansowane |
Wybór podejścia zależy od praktyk firmy i poziomu złożoności organizacyjnej. Poniżej przedstawiono kilka przykładów, które mogą pomóc w podjęciu decyzji.
- W środowisku magazynowym obsługującym zamówienie po zamówieniu, gdzie większość personelu magazynowego pracuje bezpośrednio z dokumentami zamówień, można zdecydować się na użycie metody A.
- Magazyn obsługujący zamówienie po zamówieniu, który ma bardziej złożony proces odłożenia lub w którym personel magazynowy oddziela swoje czynności odłożenia od dokumentu zamówienia, może używać metody B.
- Firmy, które muszą planować obsługę wielu zamówień, mogą uznać za pomocne używanie dokumentów przyjęcia magazynowego, metod C i D.
W metodach A, B i C przyjęcie i odłożenie są łączone w jednym kroku podczas księgowania dokumentów jako przyjętych. W metodzie D przyjęcie jest księgowane jako pierwsze, aby zarejestrować wzrost zapasów i dostępność zapasów do sprzedaży. Następnie pracownik magazynu rejestruje odłożenie, aby udostępnić zapasy do pobrania dla zamówień wychodzących.
Uwaga
While warehouse put-aways and inventory put-aways sound similar, they're different documents and are used in different processes. * The inventory put-away used in method B, together with registering put-away information, also posts the receipt of the source document. * The warehouse put-away used in method D can't be posted and only registers the put-away. The registration makes the items available for the further processing but doesn't post the receipt. In the inbound flow, the warehouse put-away requires a warehouse receipt.
Brak dedykowanej aktywności magazynowej
Poniższe artykuły zawierają informacje o sposobie przetwarzania przyjęć dla dokumentów źródłowych, jeśli nie masz dedykowanych aktywności magazynowych.
- Rejestrowanie zakupów za pomocą faktur zakupu
- Przenoszenie zapasów między lokalizacjami magazynowymi
- Przetwarzanie zamówień zwrotu sprzedaży
Podstawowe konfiguracje magazynowe
W podstawowej konfiguracji magazynowej przełącznik Wymagaj odłożenia jest włączony, ale przełącznik Wymagaj przyjęcia jest wyłączony na stronie Kartoteka lokalizacji dla danej lokalizacji.
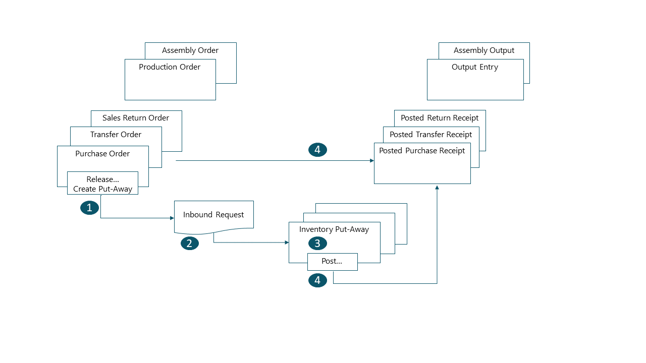
Poniższy diagram ilustruje przychodzące przepływy magazynowe według typu dokumentu w podstawowych konfiguracjach magazynowych. Numery na diagramie odpowiadają krokom w sekcjach następujących po diagramie.

1: Zwolnij dokument źródłowy, aby utworzyć żądanie odłożenia zapasów
Po przyjęciu zapasów zwolnij dokument źródłowy, taki jak zamówienie zakupu lub przychodzące zamówienie przesunięcia. Zwolnienie dokumentu udostępnia zapasy do odłożenia. Możesz również tworzyć dokumenty odłożenia zapasów dla poszczególnych wierszy zamówienia w trybie push, na podstawie pojemników i ilości do obsłużenia.
2: Utwórz odłożenie zapasów
Na stronie Odłożenie zapasów w trybie pull możesz pobrać oczekujące wiersze dokumentu źródłowego na podstawie przychodzących żądań magazynowych. W trybie push możesz również tworzyć wiersze odłożenia zapasów podczas tworzenia dokumentu źródłowego.
3: Zaksięguj odłożenie zapasów
W każdym wierszu dla zapasów, które zostały odłożone częściowo lub całkowicie, wypełnij pole Ilość, a następnie zaksięguj odłożenie zapasów. Dokumenty źródłowe powiązane z odłożeniem zapasów są księgowane jako przyjęte.
- Tworzone są dodatnie zapisy księgi zapasów.
- Zapisy magazynowe są tworzone dla lokalizacji, które wymagają kodu pojemnika we wszystkich transakcjach zapasów.
- Żądanie odłożenia jest usuwane, jeśli zostało w pełni obsłużone. Na przykład pole Ilość przyjęta w wierszu przychodzącego dokumentu źródłowego jest aktualizowane.
- Tworzony jest zaksięgowany dokument przyjęcia, który odzwierciedla na przykład zamówienie zakupu i przyjęte zapasy.
Zaawansowane konfiguracje magazynowe
Aby użyć zaawansowanej konfiguracji magazynowej, włącz przełącznik Wymagaj przyjęcia na stronie Kartoteka lokalizacji dla danej lokalizacji. Przełącznik Wymagaj odłożenia jest opcjonalny.
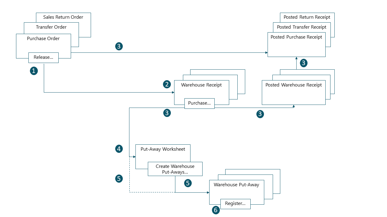
Poniższy diagram ilustruje przychodzący przepływ magazynowy według typu dokumentu. Numery na diagramie odpowiadają krokom w sekcjach następujących po diagramie.

1: Zwolnij dokument źródłowy
Po przyjęciu zapasów zwolnij dokument źródłowy, taki jak zamówienie zakupu lub przychodzące zamówienie przesunięcia. Zwolnienie dokumentu udostępnia zapasy do odłożenia. Odłożenie będzie zawierać odwołania do typu i numeru dokumentu źródłowego.
2: Utwórz przyjęcie magazynowe
Na stronie Przyjęcie magazynowe pobierz wiersze przychodzącego dokumentu źródłowego. Możesz połączyć kilka wierszy dokumentu źródłowego w jednym dokumencie przyjęcia magazynowego. Wypełnij pole Ilość do obsługi i wybierz strefę przyjęcia oraz pojemnik, jeśli to konieczne.
3: Zaksięguj przyjęcie magazynowe
Zaksięguj przyjęcie magazynowe, aby utworzyć dodatnie zapisy księgi zapasów. Pole Ilość przyjęta w wierszu przychodzącego dokumentu źródłowego jest aktualizowane.
Jeśli przełącznik Wymagaj odłożenia nie jest włączony na kartotece lokalizacji, proces kończy się w tym miejscu. W przeciwnym razie zaksięgowanie przychodzącego dokumentu źródłowego udostępnia zapasy do odłożenia. Odłożenie zawiera odwołania do typu i numeru dokumentu źródłowego.
4: (Opcjonalnie) Generowanie wierszy arkusza odłożenia
Pobierz wiersze odłożenia magazynowego w Arkuszu odłożenia na podstawie zaksięgowanych przyjęć magazynowych lub operacji generujących wynik. W wierszach odłożenia określ następujące informacje:
- Pojemniki, z których pobierane są zapasy.
- Pojemniki, do których odkładane są zapasy.
- Ile jednostek ma być obsłużonych.
Pojemniki mogą być wstępnie zdefiniowane przez ustawienia lokalizacji magazynowej lub zasób, który wykonał operację.
Po zaplanowaniu wszystkich odłożeń i przypisaniu ich do pracowników magazynu wygeneruj dokumenty odłożenia magazynowego. W pełni przypisane wiersze odłożenia są usuwane z Arkusza odłożenia.
Uwaga
Jeśli przełącznik Użyj arkusza odłożenia nie jest włączony na karcie lokalizacji, dokumenty odłożenia magazynowego są tworzone bezpośrednio na podstawie zaksięgowanych przyjęć magazynowych. W takim przypadku ten krok nie jest potrzebny.
5: Tworzenie dokumentu odłożenia magazynowego
Utwórz dokument odłożenia magazynowego w trybie ściągania na podstawie zaksięgowanego przyjęcia magazynowego. Alternatywnie utwórz dokument odłożenia magazynowego i przypisz go do pracownika magazynu w trybie wypychania.
6: Rejestrowanie odłożenia magazynowego
W każdym wierszu dla zapasów, które zostały odłożone częściowo lub całkowicie, wypełnij pole Ilość na stronie Odłożenie magazynowe, a następnie zarejestruj odłożenie magazynowe.
- Zapisy magazynowe są tworzone dla lokalizacji, które wymagają kodu pojemnika we wszystkich transakcjach zapasów.
- Wiersze odłożenia magazynowego są usuwane, jeśli zostały w pełni obsłużone.
- Dokument odłożenia magazynowego pozostaje otwarty do momentu zarejestrowania pełnej ilości z powiązanego zaksięgowanego przyjęcia magazynowego.
- Pole Ilość odłożona w wierszach zaksięgowanego przyjęcia magazynowego jest aktualizowane.
Powiązane zadania
W poniższej tabeli opisano sekwencję zadań z łączami do artykułów, które je opisują.
| Aby | Zobacz |
|---|---|
| Przyjmowanie zapasów w lokalizacjach magazynowych za pomocą przyjęcia magazynowego dla w pełni lub częściowo zautomatyzowanego przetwarzania magazynowego. | Przyjmowanie zapasów |
| Odkładanie zapasów na podstawie poszczególnych zamówień i księgowanie przyjęcia w jednej czynności w podstawowych konfiguracjach magazynowych. | Jak odkładać zapasy za pomocą odłożeń zapasów |
| Odkładanie zapasów otrzymanych z wielu zakupów, zwrotów sprzedaży i zamówień przesunięć w zaawansowanej konfiguracji magazynowej. | Jak odkładać zapasy za pomocą odłożeń magazynowych |
Księgowanie pozycji niemagazynowych
Pracownicy magazynu mogą wysyłać i odbierać pozycje niezapasowe wraz z towarami fizycznymi w zamówieniach sprzedaży i zakupu. Pozycje niezapasowe to wartości niematerialne, takie jak ubezpieczenie lub dodatkowe koszty.
Zamówienia sprzedaży i zakupu często zawierają różne typy pozycji w swoich wierszach. Na przykład zamówienia mogą zawierać pozycje księgi głównej, konta i środki trwałe. Jeśli używasz dokumentów magazynowych do obsługi towarów fizycznych, możesz również księgować niektóre typy pozycji niezapasowych. Poniżej znajdują się przykłady dokumentów magazynowych:
- Odłożenia zapasów
- Przyjęcia magazynowe
- Pobrania zapasów
- Wydania magazynowe
Aby umożliwić pracownikom magazynu wysyłanie i odbieranie pozycji niezapasowych, wypełnij pole Automatyczne księgowanie poz. niezapasowych przez magazyn na stronach Ustawienia sprzedaży i należności oraz Ustawienia zakupów i zobowiązań. Pole zapewnia następujące opcje:
| Opcja | Opis |
|---|---|
| Brak | Nie wysyłaj ani nie odbieraj pozycji niezapasowych. |
| Dołączone/Przypisane | Księguj opłaty za pozycje i inne wiersze pozycji niezapasowych, które są przypisane lub dołączone do towarów fizycznych. Aby dołączyć wiersze niezapasowe do towarów fizycznych, użyj akcji Dołącz do wiersza zapasu. |
| Wszystkie | Księguj wszystkie wiersze niezapasowe w dokumencie źródłowym, gdy tylko co najmniej jedna pozycja zostanie zaksięgowana przez dokument magazynowy. |
Uwaga
Opcja Kompletne w polu Instrukcja wysyłki zamówienia sprzedaży ma priorytet nad wyborem w polu Automatyczne księgowanie poz. niezapasowych przez magazyn na stronie Ustawienia sprzedaży i należności.
Powiązane informacje
Znajdź bezpłatne moduły e-learningowe dla Business Central tutaj