Przejdź do treści

© navision.pl | Opracowano na podstawie: Microsoft Learn (CC BY 4.0)

Szczegóły projektowania: księgowanie zlecenia produkcyjnego

Podobnie jak w przypadku księgowania zlecenia montażu, zużyte komponenty i wykorzystany czas maszynowy są konwertowane i wyprowadzane jako wyprodukowany zapas po zakończeniu zlecenia produkcyjnego. Aby dowiedzieć się więcej, przejdź do Szczegóły projektowania: Księgowanie zlecenia montażu. Jednak przepływ kosztów dla zleceń montażu jest mniej złożony, ponieważ koszt montażu jest księgowany tylko raz i nie generuje zapasów produkcji w toku. Ponadto koszt zmontowanych towarów nie obejmuje kosztu pozycji niemagazynowych.

Możesz śledzić transakcje zachodzące podczas procesu produkcyjnego przez następujące etapy:

  1. Zakup materiałów i innych nakładów produkcyjnych.
  2. Konwersja do produkcji w toku.
  3. Konwersja do zapasów wyrobów gotowych.
  4. Sprzedaż wyrobów gotowych.

Dlatego oprócz zwykłych kont zapasów firma produkcyjna musi utworzyć trzy oddzielne konta zapasów do rejestrowania transakcji na różnych etapach produkcji. Poniższa tabela opisuje te konta

Konto zapasów Opis
Konto surowców Obejmuje koszt surowców, które zostały zakupione, ale nie zostały jeszcze przekazane do produkcji. Saldo na koncie surowców wskazuje koszt surowców dostępnych w magazynie.

Gdy surowce są przekazywane do działu produkcji, koszt materiałów jest przenoszony z konta surowców na konto produkcji w toku.
Konto produkcji w toku (PWT) Gromadzi koszty poniesione podczas produkcji w okresie rozliczeniowym. Konto PWT jest obciążane kosztami surowców przenoszonych z:

Magazynu surowców.
Kosztem bezpośredniej robocizny.
* Poniesionymi kosztami ogólnymi produkcji.

Konto PWT jest uznawane całkowitym kosztem wytworzenia jednostek ukończonych w fabryce i przeniesionych do magazynu wyrobów gotowych.
Konto wyrobów gotowych To konto obejmuje całkowity koszt wytworzenia jednostek ukończonych, ale jeszcze niesprzedanych. W momencie sprzedaży koszt sprzedanych jednostek jest przenoszony z konta wyrobów gotowych na konto kosztu sprzedanych towarów.

Wartość zapasów jest obliczana poprzez śledzenie kosztów wszystkich zwiększeń i zmniejszeń, zgodnie z następującym równaniem:

  • wartość zapasów = saldo początkowe zapasów + wartość wszystkich zwiększeń - wartość wszystkich zmniejszeń

W zależności od typu zapasów, różne transakcje mogą reprezentować zwiększenia i zmniejszenia.

Zwiększenia Zmniejszenia
Zapasy surowców - Net purchases of material
- Output of subassemblies
- Negative consumption
Zużycie materiałów
Zapasy PWT - Material consumption
- Capacity consumption
- Koszty ogólne produkcji
Produkcja wyrobów gotowych (koszt wytworzenia wyrobów)
Zapasy wyrobów gotowych Produkcja wyrobów gotowych (koszt wytworzenia wyrobów) - Sales (cost of goods sold)
- Negative output

Wartości zwiększeń i zmniejszeń są rejestrowane w różnych typach zapasów wytworzonych w taki sam sposób jak dla zapasów zakupionych. Za każdym razem, gdy następuje zwiększenie lub zmniejszenie zapasów, tworzony jest zapis księgi zapasów i odpowiadający mu zapis księgi głównej dla danej kwoty. Aby dowiedzieć się więcej, przejdź do Szczegóły projektowania: Księgowanie zapasów.

Wartości transakcji dla zakupionych towarów są księgowane tylko jako zapisy księgi zapasów z powiązanymi zapisami wartości. Transakcje dla wyprodukowanych zapasów są księgowane jako zapisy księgi zdolności produkcyjnych z powiązanymi zapisami wartości, oprócz zapisów księgi zapasów.

Struktura księgowania

Księgowanie zleceń produkcyjnych na zapasach PWT obejmuje produkcję, zużycie i zdolności produkcyjne.

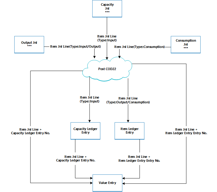
Poniższy diagram przedstawia procedury księgowania zawarte w codeunit 22.

Production order posting routines.

Poniższy diagram przedstawia powiązania między wynikowymi zapisami a obiektami kosztów.

Production entry flow.

Zapis księgi zdolności produkcyjnych opisuje zużycie zdolności produkcyjnych w jednostkach czasu, natomiast powiązany zapis wartości opisuje wartość określonego zużycia zdolności produkcyjnych.

Zapis księgi zapasów opisuje zużycie materiałów lub produkcję w jednostkach ilościowych, natomiast powiązany zapis wartości opisuje wartość tego określonego zużycia materiałów lub produkcji.

Zapis wartości opisujący wartość zapasów PWT może być powiązany z jedną z następujących kombinacji obiektów kosztów:

  • Wiersz zlecenia produkcyjnego, gniazdo robocze lub stanowisko maszynowe i zapis księgi zdolności produkcyjnych.
  • Wiersz zlecenia produkcyjnego, zapas i zapis księgi zapasów.
  • Tylko wiersz zlecenia produkcyjnego

Aby uzyskać więcej informacji o sposobie księgowania kosztów produkcji i montażu w księdze głównej, zobacz Szczegóły projektowania: Księgowanie zapasów.

Księgowanie zdolności produkcyjnych

Księgowanie produkcji z ostatniego wiersza marszruty zlecenia produkcyjnego powoduje utworzenie zapisu księgi zdolności produkcyjnych dla wyrobu gotowego, oprócz zwiększenia stanu zapasów.

Zapis księgi zdolności produkcyjnych jest zapisem czasu poświęconego na wyprodukowanie zapasu. Powiązany zapis wartości opisuje zwiększenie wartości zapasów PWT, czyli wartość kosztu przetworzenia. Aby dowiedzieć się więcej, przejdź do Szczegóły projektowania: konta w księdze głównej.

Wycena zlecenia produkcyjnego

Aby kontrolować koszty zapasów i produkcji, firma produkcyjna musi mierzyć koszt zleceń produkcyjnych, ponieważ z góry określony koszt standardowy każdego wyprodukowanego zapasu jest kapitalizowany w bilansie. Aby dowiedzieć się więcej o tym, dlaczego wyprodukowane zapasy używają metody wyceny standardowej, przejdź do Szczegóły projektowania: metody wyceny.

Uwaga

W środowiskach, które nie używają metody wyceny standardowej, w bilansie kapitalizowany jest rzeczywisty, a nie standardowy koszt wyprodukowanych zapasów.

Rzeczywisty koszt zlecenia produkcyjnego składa się z następujących składników kosztów:

  • Rzeczywisty koszt materiałów lub koszt materiałów niemagazynowych
  • Rzeczywisty koszt zdolności produkcyjnych lub koszt podwykonawcy
  • Manufacturing overhead

Te rzeczywiste koszty są księgowane w zleceniu produkcyjnym i porównywane z kosztem standardowym w celu obliczenia odchyleń. Odchylenia są obliczane dla każdego ze składników kosztów zapasu: surowców, zdolności produkcyjnych, podwykonawcy, narzutów zdolności produkcyjnych i kosztów ogólnych produkcji. Odchylenia można analizować w celu określenia problemów, takich jak nadmierne straty w przetwarzaniu.

W środowiskach z kosztem standardowym wycena zlecenia produkcyjnego opiera się na następującym mechanizmie:

  1. Po zaksięgowaniu ostatniej operacji marszruty koszt zlecenia produkcyjnego jest księgowany w księdze zapasów i ustawiany jako koszt oczekiwany.

    Ten koszt równa się ilości produkcji zaksięgowanej w dzienniku produkcji pomnożonej przez koszt standardowy skopiowany z kartoteki zapasu. Koszt jest traktowany jako koszt oczekiwany do momentu zakończenia zlecenia produkcyjnego. Aby dowiedzieć się więcej, przejdź do Szczegóły projektowania: Księgowanie kosztu oczekiwanego.

Uwaga

Ten sposób księgowania różni się od księgowania zlecenia montażu, które zawsze księguje koszty rzeczywiste. Aby dowiedzieć się więcej, przejdź do Szczegóły projektowania: Księgowanie zlecenia montażu. 2. Gdy zlecenie produkcyjne zostanie ustawione na Zakończone, fakturujesz zlecenie, uruchamiając zadanie wsadowe Koryguj koszt — zapisy zapasów. W wyniku tego całkowity koszt zlecenia jest obliczany na podstawie standardowego kosztu zużytych materiałów i zdolności produkcyjnych. Odchylenia między obliczonymi kosztami standardowymi a rzeczywistymi kosztami produkcji są obliczane i księgowane.

Powiązane informacje

Szczegóły projektowania: Wycena zapasów
Szczegóły projektowania: Księgowanie zlecenia montażu
Zarządzanie kosztami zapasów
Finanse
Praca z Business Central

Znajdź bezpłatne moduły e-learningowe dla Business Central tutaj