© navision.pl | Opracowano na podstawie: Microsoft Learn (CC BY 4.0)
Informacje o rachunku kosztów
Rachunek kosztów może pomóc w zrozumieniu kosztów prowadzenia działalności. Informacje z rachunku kosztów są przeznaczone do analizowania:
- Jakie rodzaje kosztów ponosi Twoja firma.
- Gdzie powstają koszty.
- Kto ponosi koszty.
W rachunku kosztów alokujesz rzeczywiste i budżetowane koszty operacji, działów, produktów i projektów, aby analizować rentowność firmy.
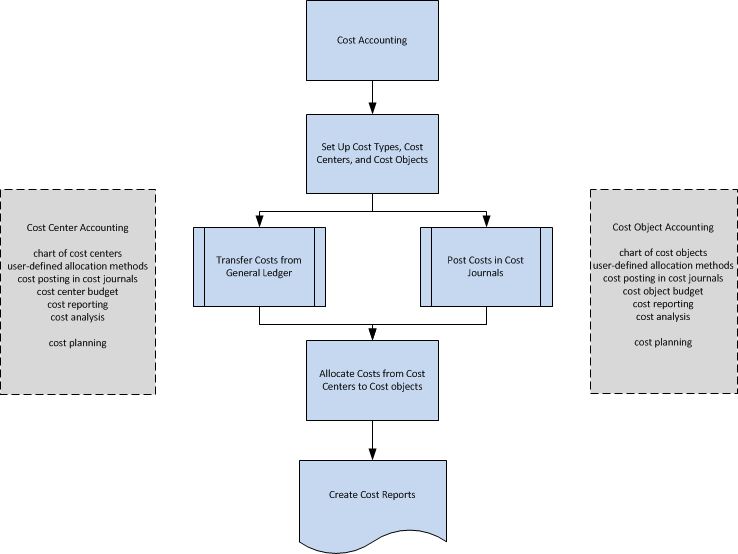
Przepływ pracy w rachunku kosztów
Rachunek kosztów składa się z następujących głównych elementów:
- Typy kosztów, centra kosztów i obiekty kosztów
- Zapisy kosztów i dzienniki kosztów
- Alokacje kosztów
- Budżety kosztów
- Raportowanie kosztów
Poniższy diagram przedstawia przepływ pracy w rachunku kosztów.
Typy kosztów, centra kosztów i obiekty kosztów
Definiujesz typy kosztów, centra kosztów i obiekty kosztów, aby analizować, jakie są koszty, skąd pochodzą i kto powinien je ponosić.
Najpierw definiujesz plan typów kosztów o strukturze i funkcjonalności przypominającej plan kont księgi głównej. Możesz utworzyć własny plan typów kosztów lub zrobić to, przenosząc konta rachunku zysków i strat z księgi głównej.
Centra kosztów to działy i centra zysku odpowiedzialne za koszty i przychody. Często w rachunku kosztów jest ustawionych więcej centrów kosztów niż w jakimkolwiek wymiarze ustawionym w księdze głównej. W księdze głównej zazwyczaj używane są tylko centra kosztów pierwszego poziomu dla kosztów bezpośrednich i kosztów początkowych. W rachunku kosztów tworzone są dodatkowe centra kosztów dla dodatkowych poziomów alokacji.
Obiekty kosztów to produkty, grupy produktów lub usługi oferowane przez firmę. Te obiekty są "wyrobami gotowymi", które niosą koszty.
Centra kosztów można powiązać z działami, a obiekty kosztów z projektami w firmie. Za pośrednictwem księgi głównej można powiązać centra kosztów i obiekty kosztów z dowolnymi wymiarami oraz uzupełnić te informacje o sumy częściowe i tytuły.
Zapisy kosztów i dzienniki kosztów
Koszty operacyjne można przenosić z księgi głównej. Można automatycznie przenosić zapisy kosztów z księgi głównej do zapisów kosztów przy każdym księgowaniu. Można również użyć zadania wsadowego do przenoszenia zapisów księgi głównej do zapisów kosztów na podstawie dziennego lub miesięcznego księgowania zbiorczego.
W dziennikach kosztów można księgować koszty i działania, które nie pochodzą z księgi głównej ani nie są generowane przez alokacje. Na przykład można księgować czyste koszty operacyjne, opłaty wewnętrzne, alokacje i zapisy korygujące między typami kosztów, centrami kosztów i obiektami kosztów pojedynczo lub cyklicznie.
Alokacje kosztów
Alokacje przenoszą koszty i przychody między typami kosztów, centrami kosztów i obiektami kosztów. Koszty ogólne są najpierw księgowane w centrach kosztów, a następnie obciążają obiekty kosztów. Przykładem może być dział sprzedaży, który sprzedaje kilka produktów jednocześnie. Koszty ogólne działu, takie jak wynagrodzenia, materiały i koszty podróży, są początkowo przypisywane do centrum kosztów sprzedaży. Koszty są następnie alokowane między różne sprzedawane produkty (obiekty kosztów) wraz z zakupionymi materiałami (koszt bezpośredni).
Podstawa alokacji i dokładność definicji alokacji wpływają na wyniki alokacji kosztów. Definicja alokacji przypisuje koszty najpierw z tak zwanych wstępnych centrów kosztów do głównych centrów kosztów, a następnie z centrów kosztów do obiektów kosztów.
Każda alokacja składa się ze źródła alokacji i jednego lub więcej celów alokacji. Można alokować wartości rzeczywiste lub budżetowane przy użyciu metody alokacji statycznej opartej na określonej wartości. Na przykład powierzchnia w metrach kwadratowych lub ustalony współczynnik alokacji 5:2:4. Można również alokować wartości rzeczywiste lub budżetowane przy użyciu metody alokacji dynamicznej z dziewięcioma predefiniowanymi podstawami alokacji i 12 dynamicznymi zakresami dat.
Budżety kosztów
Podobnie jak w przypadku budżetowania w księdze głównej, można tworzyć budżety do planowania kosztów w określonym okresie (na przykład rok obrachunkowy), które mogą być stosowane do centrum kosztów (dział firmy) lub obiektu kosztów (produkt lub usługa). Można tworzyć dowolną liczbę budżetów kosztów. Następnie można skopiować budżet kosztów do budżetu księgi głównej i odwrotnie. Można również przenosić koszty budżetowane jako koszty rzeczywiste.
Raportowanie kosztów
Większość raportów i statystyk jest oparta na zaksięgowanych zapisach kosztów. Można ustawić sortowanie wyników i użyć filtrów do określenia, które dane mają być wyświetlane. Można tworzyć raporty do analizy rozkładu kosztów. Dodatkowo można użyć standardowych raportów finansowych do określenia sposobu wyświetlania raportów dla planu typów kosztów.
Porada
Jeśli masz środowisko produkcyjne dla Business Central online, możesz kliknąć identyfikator raportu w poniższej tabeli, aby otworzyć raport w produkcie. Jeśli chcesz pozostać na tej stronie, przytrzymaj klawisz CTRL przed kliknięciem. W większości przeglądarek raport zostanie otwarty w nowej karcie.
Poniższa tabela opisuje raporty finansowe dla rachunkowości kosztów.
| Aby... | Otwórz w Business Central (CTRL+wybierz) | Dowiedz się więcej | ID |
|---|---|---|---|
| Analizuj aktywność kosztową w określonych okresach, takich jak miesiące lub kwartały, przeglądając zaksięgowane zapisy kosztów pogrupowane według interwałów raportowania. Użyj do monitorowania trendów kosztowych i oceny okresowych wzorców wydatków. | Zestawienie rach. kosztów wg okresu | Zestawienie rachunku kosztów wg okresu (raport) | 1123 |
| Rozłóż całkowite koszty według kategorii, takich jak robocizna, materiały i koszty ogólne, aby przeanalizować, jak każdy typ kosztu przyczynia się do ogólnych wydatków. Użyj raportu do szczegółowego śledzenia kosztów i filtrowania według okresu lub centrum kosztów. | Szczegóły typów kosztów | Szczegóły typów kosztów (raport) | 1125 |
| Uzyskaj podsumowany widok całkowitych kosztów w różnych wymiarach, takich jak działy lub centra kosztów. Użyj tego raportu do przeglądania sum kosztów, stosowania filtrów dla okresu, typu kosztu lub obiektu oraz wspierania podejmowania decyzji operacyjnych dzięki ogólnemu przeglądowi zaksięgowanych danych kosztowych. | Zestawienie rachunkowości kosztów | Zestawienie rachunku kosztów (raport) | 1126 |
| Porównuj rzeczywiste koszty z wartościami budżetowymi, aby identyfikować odchylenia i ulepszać prognozowanie. Wybierz odpowiedni okres i wersję budżetu, aby przeanalizować, gdzie koszty przekroczyły lub były niższe od oczekiwań. | Analiza rachunkowości kosztów | Analiza rachunku kosztów (raport) | 1127 |
| Przeglądaj i weryfikuj zaksięgowane zapisy kosztów, wyświetlając zaksięgowane transakcje z kwotami, datami i wymiarami. Użyj tego raportu do śledzenia księgowań kosztów i zapewnienia dokładności w rachunku kosztów. | Dziennik rachunkowości kosztów | Dziennik rachunku kosztów (raport) | 1128 |
| Oceniaj, jak koszty są alokowane między centra kosztów, nośniki kosztów lub wymiary przy użyciu zdefiniowanych reguł alokacji. Użyj tego raportu, aby zrozumieć rozkład kosztów i wspierać działania kontroli kosztów. | Alokacje kosztów | Alokacje kosztów (raport) | 1129 |
| Porównuj rzeczywiste koszty z kwotami budżetowymi według centrum kosztów, aby identyfikować odchylenia i poprawiać dokładność budżetowania. Użyj tego raportu podczas cykli planowania, aby monitorować wyniki kosztowe i podkreślać różnice między prognozami a rzeczywistością. | Zestawienie/budżet rachunku kosztów | Wyciąg rachunku kosztów/budżet (raport) | 1133 |
| Analizuj salda kont kosztów i budżetów, aby wspierać planowanie finansowe i kontrolę. Użyj filtrów, takich jak rok obrachunkowy, typ kosztu lub wersja budżetu, aby dostosować analizy i zapewnić dokładność. | Saldo/budżet rachunku kosztów | Saldo rachunku kosztów/budżet (raport) | 1138 |
Powiązane informacje
Omówienie księgowania kosztów
Wbudowane raporty rachunku kosztów w Business Central
Finanse
Terminologia w rachunku kosztów
Praca z Business Central
Znajdź bezpłatne moduły e-learningowe dla Business Central tutaj